| ⚙ | Downloadable Workshop Content | ||
|---|---|---|---|
| This page contains official, curated, timed curated, or timed curated downloadable workshop content that has been officially moved to the Steam Workshop, and is not available without being manually downloaded. |
France is a large-sized Curated Survival map available in Unturned 3. It is based on Metropolitan France excluding the island of Corsica. It was created by Ethan "Vilespring" Lossner, Jerry "SluggedCascade", Maciej "Renaxon" Maziarz, and Sam "paper_walls84" Clerke. Special thanks were given to Mitch "Sketches" Wheaton.
The map is automatically downloaded when launching the game for the first time during the auto-sub period but on January 24th, 2020 the map was moved to the Workshop, here.
The map creators can be supported by purchasing the French Crusader Bundle, Mime Bundle, and RULA Bundle.
Quests:[]
- Cull Orly International
- Lightningstrike in Toulouse
- Cull Le Mans Hospital
- Flamethrower in Paris
- Groundpounder in Bordeaux
- Lost Documents
- Cull Paris
- Cull Verdun Airbase
- Radioactive in Flamanville Power
- Hungry Guard
- Lost Signal
- Smartphone Search
- Fine American Cuisine
- Battery Hunt
- Ammunition Drop
- Medical Resupply
- A Little Favor
- For Science
- Heavy Weapons
- Crossbow Enthusiast
- Polymer and Tempered Steel
NPCs:[]
- Colonel Jourdan
- Sergeant Boone
- Corporal Matthieu
- Private Andre
- Jack Fletcher
- Chef Bastien
- Claire
- Sergeant Thierry
- Kevin
- Private Roland
- Private Jeanne
- Private Alice
Official Images:[]
Trailer:[]
Trivia:[]
- The map was in development for nearly two years.
- Many locations are based on a real location in France.
- Gare 17 is French for Station 17.
- Plage d'Arcachon is French for Arcachon Beach.
- Usine Construction Construction is French for Factory Construction.
- Camp Ariege is based on the French department of Ariege.
- Camp Grenoble is based on the French city of Grenoble.
- Lourdes Farm is based on the French city of Lourdes.
- Port de Calais is based on the French city of Calais.
- Vignec Vineyard is based on the French commune of Vignec.
- Verdun Airbase is based on the French city of Verdun.
- Flamaville is based on the French commune of Flamaville and Flamaville centrale.
- The flooding of the RULA facility might have been caused by the same group responsible for bombing Marseille, as suggested by the amount of ranger-grade loot around the reactor and other sections.
- Jack Fletcher is probably affiliated with Scorpion-7, as suggested by notes found in the RULA facility. The notes mention cooperation between the two companies and a prototype weapon exchange program. According to the notes, a Scorpion-7 representative disguised as a tourist would bring a weapon (presumably the Shadowstalker) with him. This would also explain his knowledge of RULA when he suggests the player to look for a solar charger there.
- Fletcher is likely a RULA member as determined by his suspicious ways of describing his "bUsine Constructionss trip" and his strangely strong knowledge on RULA and it's secrets. Also notes in different parts of the map suggest a RULA member has disguised as a tourist which is exactly Jack Fletchers supposed look.
| Playable Maps | |||||||||||||||||||||||||||||||||||||||||||||||||||||||||||||||||||||||||||||||||||||||||||||||||||
| Survival | Germany • PEI • Russia • Washington • Yukon | ||||||||||||||||||||||||||||||||||||||||||||||||||||||||||||||||||||||||||||||||||||||||||||||||||
| Curated | A6 Polaris • Antarctica • Arid • Belgium • Buak • California • Carpat • Cyprus Survival • Easter Island • Escalation • Elver • France • Greece • Hawaii • Ireland • Kuwait • Rio de Janeiro | ||||||||||||||||||||||||||||||||||||||||||||||||||||||||||||||||||||||||||||||||||||||||||||||||||
| Removed | Canada • Festive Germany • Festive Russia • PEI (Festive • Halloween • Space) | ||||||||||||||||||||||||||||||||||||||||||||||||||||||||||||||||||||||||||||||||||||||||||||||||||
| Arena | Alpha Valley • Monolith • Paintball Arena • PEI Arena • Washington Arena | ||||||||||||||||||||||||||||||||||||||||||||||||||||||||||||||||||||||||||||||||||||||||||||||||||
| Curated | Athens Arena • Bunker Arena • Canyon Arena • Cyprus Arena | ||||||||||||||||||||||||||||||||||||||||||||||||||||||||||||||||||||||||||||||||||||||||||||||||||
| Tutorial | Tutorial | ||||||||||||||||||||||||||||||||||||||||||||||||||||||||||||||||||||||||||||||||||||||||||||||||||
| Curated Deathmatch | Dango | ||||||||||||||||||||||||||||||||||||||||||||||||||||||||||||||||||||||||||||||||||||||||||||||||||
| Miscellaneous | Destruction • Devtest • Devtest 2 • Devtest3 • Devtest4 • Flatgrass • largetest | ||||||||||||||||||||||||||||||||||||||||||||||||||||||||||||||||||||||||||||||||||||||||||||||||||
| France Locations | ||||||||||||||||||||||||||||
|---|---|---|---|---|---|---|---|---|---|---|---|---|---|---|---|---|---|---|---|---|---|---|---|---|---|---|---|---|
|
France Locations • Locations | ||||||||||||||||||||||||||||
|
| ||||||||||||||||||||||||||||
| ⚙ | Downloadable Workshop Content | ||
|---|---|---|---|
| This page contains official, curated, timed curated, or timed curated downloadable workshop content that has been officially moved to the Steam Workshop, and is not available without being manually downloaded. |
Items:[]
| France (3000‒3118) [Workshop/Removed] | |||||
| Item | ID | Item | ID | Item | ID |
| Security Shirt | 3000 | Security Guard Cap | 3001 | Carabine | 3002 |
| Carabine Sights | 3003 | Carabine Clip | 3004 | Musket | 3005 |
| Musket Cartridge | 3006 | Upgraded Musket | 3007 | Kestrel | 3008 |
| Kestrel Sights | 3009 | Kestrel Magazine | 3010 | Kestrel Extended Magazine | 3011 |
| Extended Masterkey | 3012 | Extended Masterkey Barrels | 3013 | Single Shot Shotgun | 3014 |
| Military Top (France) | 3015 | Military Bottom (France) | 3016 | Military Top (France, Gloved) | 3017 |
| Military Cargo Bottom (France) | 3018 | Military Vest (France) | 3019 | Kepi | 3020 |
| French Beret | 3021 | Military Helmet (France) | 3022 | Fusilette | 3023 |
| Fusilette Sights | 3024 | Fusilette Magazine | 3025 | Rubicon | 3026 |
| Rubicon Sights | 3027 | Rubicon Magazine | 3028 | Riot Uniform Top [Light] | 3029 |
| Riot Uniform Bottom [Light] | 3030 | Riot Uniform Top [Dark] | 3031 | Riot Uniform Bottom [Dark] | 3032 |
| Rattlesnake | 3033 | Rattlesnake Barrel | 3034 | Viper Drum | 3035 |
| Banshee | 3036 | Banshee Sights | 3037 | Banshee Magazine | 3038 |
| Corsican | 3039 | Corsican Magazine | 3040 | Genaugewehr | 3041 |
| Genaugewehr Sights | 3042 | Vanguard | 3043 | Vanguard Sights | 3044 |
| Rhino | 3045 | Rhino Sights | 3046 | Rhino Box | 3047 |
| Rhino Large Box | 3048 | Hecate | 3049 | Hecate Sights | 3050 |
| Hecate Magazine | 3051 | Herstal | 3052 | Herstal Sights | 3053 |
| Herstal Magazine | 3054 | Herstal Drum | 3055 | Flamethrower | 3056 |
| Napalm Tank | 3057 | Insurgent Gun | 3058 | Sagaie Cannon | 3059 |
| HVAP Shell | 3060 | Single Autocannon | 3061 | Autocannon AP Shells | 3062 |
| Autocannon Tracer Shells | 3063 | Autocannon HE Shells | 3064 | Autocannon Incendiary Shells | 3065 |
| Riot Uniform Vest [Light] | 3066 | Riot Uniform Vest [Dark] | 3067 | Riot Helmet [Light] | 3068 |
| Riot Helmet [Dark] | 3069 | Police Parka | 3070 | Cheese Wheel | 3071 |
| Olive Hecate | 3072 | 10x Scope | 3073 | Hunting Scope | 3074 |
| Autocannon [Twin] | 3075 | Police Cargo Pants | 3076 | Train Gun | 3077 |
| Monsieur | 3078 | Monsieur Clip | 3079 | Chester | 3080 |
| Police Cap | 3081 | Military Rucksack (France) | 3082 | Alicepack (France) | 3083 |
| Baguette | 3084 | Stale Baguette | 3085 | Sawed-Off Stale Baguette | 3086 |
| Military Launcher | 3087 | Military Rocket | 3088 | Military Launcher Scope | 3089 |
| Homemade Napalm Recipe | 3090 | Makeshift Napalm Tank | 3091 | Colonel Kepi | 3092 |
| Focus Rifle | 3093 | Focus DMR | 3094 | Focus Carbine | 3095 |
| Focus Rifle Sight | 3096 | Energy Cell | 3097 | Riot Cap [Light] | 3098 |
| Riot Cap [Dark] | 3099 | Heavy Crossbow | 3100 | Crossbow Bolt | 3101 |
| Heavy_Crossbow_Barrel | 3102 | Shake Grip | 3103 | Ghillie Top (France) | 3104 |
| Ghillie Bottom (France) | 3105 | Ghillie Hood (France) | 3106 | Ghillie Vest (France) | 3107 |
| Kriegs | 3108 | Kriegs Sights | 3109 | Kriegs Magazine | 3110 |
| Karus | 3111 | Karus Sights | 3112 | Karus Drum | 3113 |
| Focus Rifle Scope | 3114 | Ranger Helmet | 3115 | Focus Prototype | 3116 |
| Nutrition Bar | 3117 | Ghillie Backpack (France) | 3118 | Cartridge Mold | 3119 |
| Musket Coin Shot | 3120 | Kriegs Extended Magazine | 3121 | Ornate Musket | 3122 |
| Tactical Musket | 3123 | Extended Napalm Tank | 3124 | Focus Scrap | 3125 |
Entity:[]
| France (170-175 • 177 • 700-740) [Workshop/Removed] | |||||
| Vehicle | ID | Vehicle | ID | Vehicle | ID |
| Thrasher | 700 | Stomper | 701 | Sagaie | 702 |
| Maelstrom | 703 | Black Cargo Truck | 704 | Blue Cargo Truck | 705 |
| Green Cargo Truck | 706 | Orange Cargo Truck | 707 | Purple Cargo Truck | 708 |
| Red Cargo Truck | 709 | White Cargo Truck | 710 | Yellow Cargo Truck | 711 |
| Speed Boat | 712 | Black Renegade | 713 | Olive Renegade | 714 |
| Red Renegade | 715 | Tan Renegade | 716 | Black Insurgent | 717 |
| Olive Insurgent | 718 | Red Insurgent | 719 | Tan Insurgent | 720 |
| Armored Train | 721 | Black Scooter | 722 | Blue Scooter | 723 |
| Green Scooter | 724 | Orange Scooter | 725 | Purple Scooter | 726 |
| Red Scooter | 727 | White Scooter | 728 | Yellow Scooter | 729 |
| Black Compact | 730 | Blue Compact | 731 | Green Compact | 732 |
| Orange Compact | 733 | Purple Compact | 734 | Red Compact | 735 |
| White Compact | 736 | Yellow Compact | 737 | Rally Compact [Red and Blue] | 738 |
| Rally Compact [Green and Black] | 739 | Speed Boat (Military) | 740 | ||
| ⚙ | Downloadable Workshop Content | ||
|---|---|---|---|
| This page contains official, curated, timed curated, or timed curated downloadable workshop content that has been officially moved to the Steam Workshop, and is not available without being manually downloaded. |
| 📝 | Stub | ||
|---|---|---|---|
| This article is a stub. You can help Unturned Bunker Wiki by expanding it |
| ⚙ | Downloadable Workshop Content | ||
|---|---|---|---|
| This page contains official, curated, timed curated, or timed curated downloadable workshop content that has been officially moved to the Steam Workshop, and is not available without being manually downloaded. |
| 📝 | Stub | ||
|---|---|---|---|
| This article is a stub. You can help Unturned Bunker Wiki by expanding it |
Tables:[]
| Washington_Police (331) | ||
|---|---|---|
| Asset | ID | Chance |
| Cobra Magazine | 100 | 15.1368% |
| Low Caliber Civilian Ammunition Box | 44 | 14.3752% |
| Police Bottom | 224 | 10.3768% |
| Police Top | 223 | 10.3768% |
| Police Cap | 225 | 10.3768% |
| Cobra | 99 | 9.7104% |
| Baton | 1023 | 8.092% |
| Cobra Box | 1006 | 6.0928% |
| Police Vest | 10 | 5.9024% |
| Walkie Talkie | 1445 | 1.07893% |
| Handcuffs Key | 1196 | 1.07893% |
| Handcuffs | 1195 | 1.07893% |
| Civilian Nightvision | 1044 | 1.6184% |
| 12 Gauge Shells | 113 | 3.2% |
| Bluntforce | 112 | 1.6% |
| Washington_Post (393) | |||
|---|---|---|---|
| Asset | ID | Chance | |
| Tape | 69 | 33.33334% | |
| Rope | 64 | 33.33334% | |
| Glue | 70 | 33.33334% | |
| Washington_Construction (366) | |||
|---|---|---|---|
| Asset | ID | Chance | |
| [[]] | % | ||
Vehicles:[]
| Medic Land | ||
|---|---|---|
| Asset | ID | Chance |
| Ambulance | 54 | 100% |
| Hawaii_Construction (889) | |||
|---|---|---|---|
| Asset | ID | Chance | |
| Skid Loader | 842 | 33.33334% | |
| Cement Truck | 841 | 33.33334% | |
| Bulldozer | 840 | 33.33334% | |
| Dunebuggy_America (825) | |||
|---|---|---|---|
| Asset | ID | Chance | |
| Orange Dune Buggy | 819 | 12.5% | |
| Red Dune Buggy | 820 | 12.5% | |
| Black Dune Buggy | 821 | 12.5% | |
| Blue Dune Buggy | 822 | 12.5% | |
| Green Dune Buggy | 823 | 12.5% | |
| Purple Dune Buggy | 824 | 12.5% | |
| White Dune Buggy | 825 | 12.5% | |
| Yellow Dune Buggy | 826 | 12.5% | |
| Fishing_Boat (831) | |||
|---|---|---|---|
| Asset | ID | Chance | |
| Fishing Boat | 827 | 100% | |
| Russia_Transit (601) | |||
|---|---|---|---|
| Asset | ID | Chance | |
| Taxi | 76 | 74.4% | |
| Bus | 86 | 25.6% | |
Animals:[]
| Russia_Wild (545) | |||
|---|---|---|---|
| Asset | ID | Chance | |
| Cow | 6 | 33.3% | |
| Pig | 4 | 33.3% | |
| Deer | 1 | 33.3% | |
Miscellaneous:[]
| Washington_Carepackage_America (541) | |||
|---|---|---|---|
| Asset | ID | Chance | |
| Ranger Magazine | 123 | 6.2% | |
| Scalar Magazine | 1449 | 4.1% | |
| Empire | 1481 | 4.1% | |
| Calling Card Magazine | 1381 | 4.1% | |
| Vonya Magazine | 1368 | 4.1% | |
| Teklowvka Magazine | 1361 | 4.1% | |
| Determinator | 1480 | 4.1% | |
| Maschinengewehr | 1477 | 4.1% | |
| Maschinengewehr Magazine | 1479 | 4.1% | |
| Teklowvka | 1360 | 4.1% | |
| Calling Card | 1379 | 4.1% | |
| Luger Magazine | 1487 | 4.1% | |
| Vonya | 1366 | 4.1% | |
| Bulldog | 1369 | 4.1% | |
| Empire Magazine | 1483 | 4.1% | |
| Scalar | 1447 | 4.1% | |
| Luger | 1476 | 4.1% | |
| Bulldog Magazine | 1371 | 4.1% | |
| Nightraider | 1377 | 2.1% | |
| Devil's Bane | 1484 | 2.1% | |
| Fusilaut | 1375 | 2.1% | |
| Augewehr | 1362 | 2.1% | |
| Devil's Bane Magazine | 1485 | 2.1% | |
| Military Magazine | 6 | 2.1% | |
| Maplestrike | 363 | 2.1% | |
| Swissgewehr | 1488 | 2.1% | |
| Swissgewehr Magazine | 1490 | 2.1% | |
| Timberwolf Magazine | 20 | 1% | |
| Timberwolf | 18 | 1% | |
| Ekho Magazine | 1384 | 1% | |
| Ekho | 1382 | 1% | |
| Hell's Fury Drum | 1365 | 0.4% | |
| Hell's Fury | 1364 | 0.4% | |
| Playable Maps | |||||||||||||||||||||||||||||||||||||||||||||||||||||||||||||||||||||||||||||||||||||||||||||||||||
| Survival | Germany • PEI • Russia • Washington • Yukon | ||||||||||||||||||||||||||||||||||||||||||||||||||||||||||||||||||||||||||||||||||||||||||||||||||
| Curated | A6 Polaris • Antarctica • Arid • Belgium • Buak • California • Carpat • Cyprus Survival • Easter Island • Escalation • Elver • France • Greece • Hawaii • Ireland • Kuwait • Rio de Janeiro | ||||||||||||||||||||||||||||||||||||||||||||||||||||||||||||||||||||||||||||||||||||||||||||||||||
| Removed | Canada • Festive Germany • Festive Russia • PEI (Festive • Halloween • Space) | ||||||||||||||||||||||||||||||||||||||||||||||||||||||||||||||||||||||||||||||||||||||||||||||||||
| Arena | Alpha Valley • Monolith • Paintball Arena • PEI Arena • Washington Arena | ||||||||||||||||||||||||||||||||||||||||||||||||||||||||||||||||||||||||||||||||||||||||||||||||||
| Curated | Athens Arena • Bunker Arena • Canyon Arena • Cyprus Arena | ||||||||||||||||||||||||||||||||||||||||||||||||||||||||||||||||||||||||||||||||||||||||||||||||||
| Tutorial | Tutorial | ||||||||||||||||||||||||||||||||||||||||||||||||||||||||||||||||||||||||||||||||||||||||||||||||||
| Curated Deathmatch | Dango | ||||||||||||||||||||||||||||||||||||||||||||||||||||||||||||||||||||||||||||||||||||||||||||||||||
| Miscellaneous | Destruction • Devtest • Devtest 2 • Devtest3 • Devtest4 • Flatgrass • largetest | ||||||||||||||||||||||||||||||||||||||||||||||||||||||||||||||||||||||||||||||||||||||||||||||||||
| Content of France | ||||||||||||||||||||||||||||||||||||||||||||||||||||||||||||||||||||||||||||||||||
|---|---|---|---|---|---|---|---|---|---|---|---|---|---|---|---|---|---|---|---|---|---|---|---|---|---|---|---|---|---|---|---|---|---|---|---|---|---|---|---|---|---|---|---|---|---|---|---|---|---|---|---|---|---|---|---|---|---|---|---|---|---|---|---|---|---|---|---|---|---|---|---|---|---|---|---|---|---|---|---|---|---|---|
|
| ||||||||||||||||||||||||||||||||||||||||||||||||||||||||||||||||||||||||||||||||||
| France Locations | ||||||||||||||||||||||||||||
|---|---|---|---|---|---|---|---|---|---|---|---|---|---|---|---|---|---|---|---|---|---|---|---|---|---|---|---|---|
|
France Locations • Locations | ||||||||||||||||||||||||||||
|
| ||||||||||||||||||||||||||||
| ⚙ | Downloadable Workshop Content | ||
|---|---|---|---|
| This page contains official, curated, timed curated, or timed curated downloadable workshop content that has been officially moved to the Steam Workshop, and is not available without being manually downloaded. |
Images:[]
Official Images:[]
Trailer:[]
| Playable Maps | |||||||||||||||||||||||||||||||||||||||||||||||||||||||||||||||||||||||||||||||||||||||||||||||||||
| Survival | Germany • PEI • Russia • Washington • Yukon | ||||||||||||||||||||||||||||||||||||||||||||||||||||||||||||||||||||||||||||||||||||||||||||||||||
| Curated | A6 Polaris • Antarctica • Arid • Belgium • Buak • California • Carpat • Cyprus Survival • Easter Island • Escalation • Elver • France • Greece • Hawaii • Ireland • Kuwait • Rio de Janeiro | ||||||||||||||||||||||||||||||||||||||||||||||||||||||||||||||||||||||||||||||||||||||||||||||||||
| Removed | Canada • Festive Germany • Festive Russia • PEI (Festive • Halloween • Space) | ||||||||||||||||||||||||||||||||||||||||||||||||||||||||||||||||||||||||||||||||||||||||||||||||||
| Arena | Alpha Valley • Monolith • Paintball Arena • PEI Arena • Washington Arena | ||||||||||||||||||||||||||||||||||||||||||||||||||||||||||||||||||||||||||||||||||||||||||||||||||
| Curated | Athens Arena • Bunker Arena • Canyon Arena • Cyprus Arena | ||||||||||||||||||||||||||||||||||||||||||||||||||||||||||||||||||||||||||||||||||||||||||||||||||
| Tutorial | Tutorial | ||||||||||||||||||||||||||||||||||||||||||||||||||||||||||||||||||||||||||||||||||||||||||||||||||
| Curated Deathmatch | Dango | ||||||||||||||||||||||||||||||||||||||||||||||||||||||||||||||||||||||||||||||||||||||||||||||||||
| Miscellaneous | Destruction • Devtest • Devtest 2 • Devtest3 • Devtest4 • Flatgrass • largetest | ||||||||||||||||||||||||||||||||||||||||||||||||||||||||||||||||||||||||||||||||||||||||||||||||||
| France Locations | ||||||||||||||||||||||||||||
|---|---|---|---|---|---|---|---|---|---|---|---|---|---|---|---|---|---|---|---|---|---|---|---|---|---|---|---|---|
|
France Locations • Locations | ||||||||||||||||||||||||||||
|
| ||||||||||||||||||||||||||||
| ⚙ | Downloadable Workshop Content | ||
|---|---|---|---|
| This page contains official, curated, timed curated, or timed curated downloadable workshop content that has been officially moved to the Steam Workshop, and is not available without being manually downloaded. |
Notes:[]
- ATC
- Symptoms
- Protect
- Overrun
- Sellout
- Lost
- Lost Cargo
- Maxime's Journal
- National Broadcast
- Field Order #45
- Dr. Renaud's Journal
- Sabotage
- Pierre's Diary
- GIGN
- Vauban
- Government Orders
- Food
- Personal Note: Food
- Forklifts
- Flamethrowers
- Flamethrower success and new projects
- Focus Weapon
- Focus Variants
- Unknown Interests
- Jack Fletcher
- Plan B
Storyline:[]
Following the fall of Germany, France began blowing up tunnels leading to Germany in an attempt to slow down the infected. Unfortunately, their efforts were futile, as an infected soldier somehow made its way into Paris, and started an outbreak in the city.
Meanwhile, a group known as RULA began development on high-tech experimental weaponry in a remote underground facility, developing several experimental weapons for use against the infected. Their research and development was ordered by the French government, being provided funding to develop some form of weapon effective at eliminating infected. These weapons included the Focus Weapons, such as the Focus Rifle and Focus Prototype, and the Flamethrower. However, all of the facility's lower floors below the top floor were flooded at some point due to some sort of collapse or explosion. The reactor room in the facility contains a note, reading "Something tells me their plan B didn't involve flooding the facility", which suggests that the flooding of the bunker was caused by some kind of human error.
On February 23, at 1211 hours (12:11 pm), a plane crashed at Orly International, spewing out a large amount of infected. The military was dispatched to take care of the infected, successfully stopping the infection at the airport in under 7 minutes. At 1218 hours (12:18 pm), investigation units were dispatched within 15 minutes at 1233 hours (12:33 pm). While fighting the infected, a soldier fighting the infection at Orly International was bitten by one of the infected, and was sent to the hospital in Paris. The soldier complained that he was bitten and possibly infected with the virus, though everyone ignored him and said he was just paranoid.
Later in the day at 1730 hours (5:30 pm), the President of France released an emergency broadcast, stating that the Greater Paris region had fallen to the infected, and that anyone seeking refuge from the infection should head to the fortified Marseille stronghold or Verdun Airbase. The following day, France authorized the usage of flamethrowers to combat the infected. These flamethrowers were created by RULA, which had different behavioral properties from a traditional flamethrower. The military thus began using the flamethrowers made by RULA to defend refugees from the infected. Some time after the outbreak, the infected broke through the defenses at Verdun Airbase, causing Verdun to fall.
The Marseille Stronghold was the other refuge location in the broadcast, which was the only remaining refuge location at this point. At some point, a militia group made a plan to sabotage the Marseille stronghold. They created a so-called "dirty bomb", which upon detonation, caused the area around it to become irradiated, turning it into a Deadzone Node. After the detonation by the unknown terrorist group, Marseille was evacuated by a small group of soldiers, escaping on a Maelstrom boat, picking up civilians along the way to the fort. The bomb that was detonated most likely was transported on the train which is currently located at Marseille, which can be concluded due to the blast marks and scattered debris around one of the train cars. The note that details their plan can be found at Gare 17.
Flamanville Power was also turned into a Deadzone Node due to the infection. Being a nuclear power plant, it had to be protected to ensure the safety of the surrounding areas. Due to this, some of the military went to Flamanville Power Plant to stand guard to prevent any infected from causing the reactor to explode or meltdown. Due to the infected coming in small amounts, the soldiers standing guard let their guard down, not expecting much. This would prove to be disastrous, as when a large group of infected came through, the guards were unprepared and were overwhelmed. In an attempt of desperation to ensure the safety of surrounding areas, they attempted to shut down the reactor. Unfortunately, the infected broke through, leaving the plant operators defenseless. Everyone at the plant became infected, and with no person to complete the shutdown, the reactor had a meltdown, causing the area around it to become a deadzone.
| Playable Maps | |||||||||||||||||||||||||||||||||||||||||||||||||||||||||||||||||||||||||||||||||||||||||||||||||||
| Survival | Germany • PEI • Russia • Washington • Yukon | ||||||||||||||||||||||||||||||||||||||||||||||||||||||||||||||||||||||||||||||||||||||||||||||||||
| Curated | A6 Polaris • Antarctica • Arid • Belgium • Buak • California • Carpat • Cyprus Survival • Easter Island • Escalation • Elver • France • Greece • Hawaii • Ireland • Kuwait • Rio de Janeiro | ||||||||||||||||||||||||||||||||||||||||||||||||||||||||||||||||||||||||||||||||||||||||||||||||||
| Removed | Canada • Festive Germany • Festive Russia • PEI (Festive • Halloween • Space) | ||||||||||||||||||||||||||||||||||||||||||||||||||||||||||||||||||||||||||||||||||||||||||||||||||
| Arena | Alpha Valley • Monolith • Paintball Arena • PEI Arena • Washington Arena | ||||||||||||||||||||||||||||||||||||||||||||||||||||||||||||||||||||||||||||||||||||||||||||||||||
| Curated | Athens Arena • Bunker Arena • Canyon Arena • Cyprus Arena | ||||||||||||||||||||||||||||||||||||||||||||||||||||||||||||||||||||||||||||||||||||||||||||||||||
| Tutorial | Tutorial | ||||||||||||||||||||||||||||||||||||||||||||||||||||||||||||||||||||||||||||||||||||||||||||||||||
| Curated Deathmatch | Dango | ||||||||||||||||||||||||||||||||||||||||||||||||||||||||||||||||||||||||||||||||||||||||||||||||||
| Miscellaneous | Destruction • Devtest • Devtest 2 • Devtest3 • Devtest4 • Flatgrass • largetest | ||||||||||||||||||||||||||||||||||||||||||||||||||||||||||||||||||||||||||||||||||||||||||||||||||
| Content of France | ||||||||||||||||||||||||||||||||||||||||||||||||||||||||||||||||||||||||||||||||||
|---|---|---|---|---|---|---|---|---|---|---|---|---|---|---|---|---|---|---|---|---|---|---|---|---|---|---|---|---|---|---|---|---|---|---|---|---|---|---|---|---|---|---|---|---|---|---|---|---|---|---|---|---|---|---|---|---|---|---|---|---|---|---|---|---|---|---|---|---|---|---|---|---|---|---|---|---|---|---|---|---|---|---|
|
| ||||||||||||||||||||||||||||||||||||||||||||||||||||||||||||||||||||||||||||||||||
| France Locations | ||||||||||||||||||||||||||||
|---|---|---|---|---|---|---|---|---|---|---|---|---|---|---|---|---|---|---|---|---|---|---|---|---|---|---|---|---|
|
France Locations • Locations | ||||||||||||||||||||||||||||
|
| ||||||||||||||||||||||||||||
| ⚙ | Downloadable Workshop Content | ||
|---|---|---|---|
| This page contains official, curated, timed curated, or timed curated downloadable workshop content that has been officially moved to the Steam Workshop, and is not available without being manually downloaded. |
There are twenty-six location nodes on the map.
Map Nodes: Ardennes Forest • Bay of Biscay • Bernard's Pond • Biarritz • Bordeaux • Camp Ariege • Camp Grenoble • Château de Versailles • Cotentin Arsenal • Flamanville Power • Gare 17 • Guernsey • Le Mans Hospital • Lourdes Farm • Marseille • Mont Blanc • Orly International • Paris • Plage d'Arcachon • Pont du Gard • Port de Calais • Satory Defense HQ • Toulouse • Usine Construction • Verdun Airbase • Vignec Vineyard
There are also ten Unlisted locations on the map.
Unlisted Locations: RULA Facility • Jourdan's Fort • Dish Island • Lighthouse • North Tunnel Checkpoint • North Tunnel Checkpoint • France-Germany Border Checkpoint • Train Station • Derailed Cargo Train • Crashed Cargo Truck • Highway Construction • Sunken World War 2 French Supply Ship • Sunken Maelstrom
Map Nodes:[]
Bay of Biscay:[]
- More About Bay of Biscay, France
The Bay of Biscay is located off the western coast of France. While the immediate area around the map node holds nothing of interest, a Safezone Node is located on the island to the south.
A small pile of underwater wreckage can be found to the north of the bay.
Flamanville Power:[]
- More About Flamanville Power, France
Flamanville Power is a nuclear power plant located along the western coast, with a military checkpoint. Directly to the east is Orly International. The location is a deadzone.
Due to being a deadzone, the location requires a Gasmask or Biohazard Hood to safely enter the area. The location was irradiated due to a meltdown of the reactor at the power plant. The player can enter a network of tunnels from the reactor building. The tunnels spawn high-tier military-grade loot. Both tunnels lead into a room with two tunnels behind Large Fans, these two tunnels lead into the Ocean and can have High-Tier Military Loot, the Player must crawl to enter them. The tunnels can also lead to Areas within the Cooling Towers witch also contain Military Loot.
Military vehicles will commonly spawn at the military checkpoint.
Gare 17:[]
- More About Gare 17, France
Gare 17 appears as a converted farm that serves as a militia location. A storyline note regarding the downfall of Marseille can be found on a desk.
Ranger-grade loot spawns at the location, such as the Zubeknakov, Teklowvka, and Stealy Wheely Automobiley.
The Insurgent can spawn here.
Paris:[]
- More About Paris, France
The beautiful city of Paris is the capital and largest city in France. It contains multiple buildings and landmarks.
There is a military checkpoint where a mega zombie can spawn, a police fortification at the Louvre, along with ranger loot, and a small ranger spawn group on the Eiffel Tower.
The ranger loot inside the Louvre with the accompanying makeshift fortifications and police line out front lends to the idea that the same group that caused the downfall at Marseille, also attempted a siege at the Louvre.
Le Mans Hospital:[]
- More About Le Mans Hospital, France
Le Mans Hospital is a listed located, just west of Paris. This location has a high amount of medical loot, making it have somewhat higher player traffic.
There is a small amount of Police loot spawns around the watchtower, and one military loot spawn, located behind a wall. Be careful here, as this location has a high zombie population.
- The name Le Mans Hospital references to the city of Le Mans, a city well known for its 24 Hours of Le Mans endurance race.
Orly International:[]
- More About Orly International, France
Orly Internation Airport is located just west of Ardennes Forest. This location has mostly civilian loot spawns, though also has security loot spawns and a small Military loot spawn.
Located at the main enterance road to the airport are a few statues, with no context unfortunately. The terminal is made up of 2 stories, both with a small road access to them branching from the entrance road.
Upon entering the airport terminals, there is a single security checkpoint, which beyond the checkpoint leads to the rest of the airport. Two hangars can be found outside next to the runway, as well as an air traffic control tower, a military tent, and a medical tent.
Furthermore, a helipad can be found at the south end of the runway, which may hint at a helicopter vehicle spawn.
Pont du Gard:[]
- More About Pont du Gard, France
Pont du Gard is an ancient Roman aqueduct bridge monument, located at the southeast part of the map.
The location by itself does not have any kind of item or vehicle spawns. It is a reference to a real-life monument of the same name and appearance.
It is connected to an island that does have a boat spawn as well as every kind of berry bush, in addition to Civilian and Farmer spawns.
Highway Construction:[]
- More About Highway Construction, France
The construction site is an unlisted location found on the south side of the map, on the main highway leading away from Paris.
Normal Engineer loot spawns can be found at this location, as well as a few weapons. There are a few construction zombies that can spawn here, with the addition of a chance for construction vehicles to spawn.
Train Station:[]
- More About Train Station
The Train Station is an unmarked location located just at the West road entry to Paris.
Civilian loot can be found at this location, as well as some Consumable food spawns. There is also a small Security Loot Spawn at this location.
Derailed Cargo Train:[]
- More About Abandoned Train
The Derailed Train is an unmarked location north-East of Marseille. It can be found along the unobstructed rail path.
This location can spawn Construction Loot, good for gathering materials. It has a medium population of zombies.
Crashed Cargo Truck:[]
- More About Wrecked Cargo Truck
The Crashed Cargo Truck is an unlisted located on the main high, located on a curve. The Cargo Truck supposedly got into a collision with something. The Cargo Truck ended up rolling over.
A single Militia/Ranger loot spawn is present here, including some other loot spawns, which is most likely engineer/construction loot.
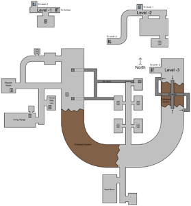
RULA Facility:[]
- More About RULA Facility, France
The RULA Facility is an unlisted location just south of the Marseille deadzone. It is an expansive underground tunnel system, which can be accessed by an open hatch on an empty island.
When going to this location, be sure to have a Flashlight, Tactical Light, Military Nightvision, or Headlamp with you, as the bunker is a Dark Node.
Do note that a headlamp cannot be worn at the same time as a snorkel which needs to be in pair with the diving tank to allow sufficient oxygen for exploration
This location includes focus weaponry, flamethrowers and high-tier ranger loot. However, these are rare to find and only spawn in certain spots. If you are looking for these, It is recommended that you bring a Diving Tank and Snorkel. Bringing a wetsuit is not recommended for lots of loot gathering, but can be used for more breathing time.
This is the only location that the Focus Weapons can spawn at on the map, and in the game. To obtain these rare weapons, a Snorkel and Diving Tank are required, due to the distance needing to be traveled to get to the focus spawns being quite substantial. Without the diving items, you will drown before you can get back out.
- The quest item Solar Charger for Jack Fletcher can be found at a desk in the unflooded top-floor office.
Dish Island:[]
- More About Dish Island, France
This is an unlisted island, just near Cotentin Arsenal.
This location has Militia Zombies, and spawns Ranger Grade Loot.
Lighthouse:[]
- More About Lighthouse, France
The lighthouse is an unlisted location just east of Pont du Gard.
This location can also spawn zombies, as well as basic civilian loot.
Once Claire's one and only quest has be initiated, her radio she requested can be found atop the lighthouse on the ledge.
Jourdan's Fort:[]
- More About Jourdan's Fort
Jourdan's Fort is an unlisted safezone, which is the only safezone in the map.
This is an island safezone containing a collection of military and civilian NPC's alike. These NPC's ended up on the island afetr an incident in Marseille and they fled in a Maelstrom while collecting a few civilians in the process. This area is only accessible by Sea or Air.
Sunken Maelstrom:[]
- More About Sunken Maelstrom, France
The sunken Maelstrom is an unlisted location East of Marseille in the water near the river estuary in the map France.
Sunken World War 2 French Supply Ship:[]
- More About Sunken World War 2 French Supply Ship
The sunken French supply ship is an unlisted location off the west coast of France.
This area is only accessible by Sea and you will be required to dive under the water surface. There is basic crafting material loot but this spot appears to be just an easter egg.
There are also old rusted tanks that were being transported when it was sunk. They appear to be French Char B1 tanks created in 1936 which would be historically consistent as according to notes aboard the ship, it was sunk by German U-Boat in 1940. These tank are not drivable as they are just models but are likely to be part of the easter egg.
Tunnel Checkpoints:[]
- More About Tunnel Checkpoints
The Tunnel Checkpoints are unmarked locations located in the north and south-most part of the map, spawning decent loot.
The North Tunnel Collapse is a Military Location, with a small popultation of Military Zombies.
The South Tunnel is a Police Location, with a small population of Police Zombies. This location is a perfect location to visit after spawning in or early game, as it is a police spawn close to respawn locations.
France-Germany Border Checkpoint:[]
- More About Tunnel Checkpoints
This unmarked area is a Military Location just east of Paris. It can be accessed via the Mountain Road leading out of Paris from the East. It has a medium population of Military Zombies.
This location is the border of France and Germany, further supported by the fact that there is a German and French flag at the collapsed tunnel.
This is also the only place in the map where Germany Military items can be obtained. The German Military loot table can be found at the green tent, which stands out from the pale blue color. Some of the obtainable items Exclusive to this location are:
- Augewehr
- Nightraider
- German Military Clothing Set
- Pilot Clothing Set
Verdun Airbase:[]
- More About Verdun Airbase, France
The Verdun Airbase is a large military location that was used to protect survivors from the infected.
Military loot and vehicles spawn throughout the location, and medical and civilian loot spawns in one of the hangars. A note can be found that provides insight into the lore behind the Flamethrower. A Mega Zombie may spawn here.
Verdun also spawns special vehicles like:
- Tank
- Fighter Jet
- Sagaie
- Huey
- Thrasher
- Military Offroader
- Stomper
| France Locations | ||||||||||||||||||||||||||||
|---|---|---|---|---|---|---|---|---|---|---|---|---|---|---|---|---|---|---|---|---|---|---|---|---|---|---|---|---|
|
France Locations • Locations | ||||||||||||||||||||||||||||
|
| ||||||||||||||||||||||||||||


























